Questão
Q393797
Prova: Concurso Petrobras (4ª edição) - Técnico de Projeto Área Instrumentação - Centro de Seleção e de Promoção de Eventos UnB (CESPE) do ano 2008
•
Petrobras (4ª edição)
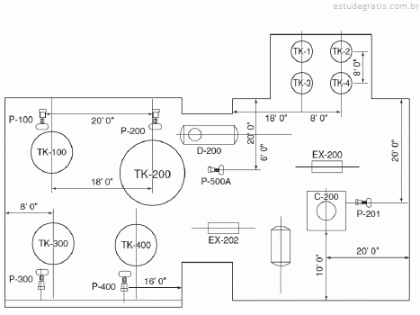
A documentação ao lado representa um...
A documentação ao lado representa um

Comentários
Faça login para participar da discussão.
Cadastre-se Gratuitamente
Carregando comentários...