
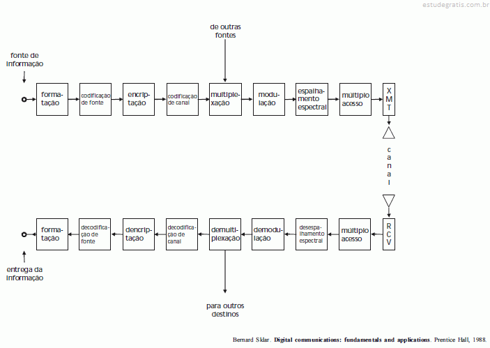
Considerando a figura acima, que ilustra o diagrama de blocos de um sistema de comunicação digital, julgue os próximos itens.
A encriptação visa tornar a mensagem transmitida ininteligível para receptores não autorizados.

Considerando a figura acima, que ilustra o diagrama de blocos de um sistema de comunicação digital, julgue os próximos itens.
A encriptação visa tornar a mensagem transmitida ininteligível para receptores não autorizados.
Os princípios de teoria da informação servem como fundamentos para a construção de algoritmos básicos de criptografia e compressão de informações. Acerca das técnicas de criptografia e compressão de informações, julgue os itens que se seguem.
Um ataque com mensagem conhecida é bastante eficiente contra algoritmos criptográficos simétricos, mas não tem nenhuma aplicação no caso de sistemas criptográficos que utilizam criptografia assimétrica.
Os princípios de teoria da informação servem como fundamentos para a construção de algoritmos básicos de criptografia e compressão de informações. Acerca das técnicas de criptografia e compressão de informações, julgue os itens que se seguem.
Um algoritmo criptográfico que tenha por objetivo garantir a confidencialidade de uma informação deve maximizar a entropia do criptograma.