Questão
Q125264
Prova: Concurso Superior Tribunal de Justiça (STJ) - Analista Judiciário Área Informática - Centro de Seleção e de Promoção de Eventos UnB (CESPE) do ano 2008
•
Superior Tribunal de Justiça (STJ)
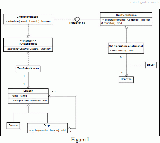
Considerando as figuras I, II e III...



Considerando as figuras I, II e III, que apresentam, respectivamente, diagramas de classe, de seqüência e de utilização (deployment), todos em UML, julgue os itens seguintes.

Comentários
Faça login para participar da discussão.
Cadastre-se Gratuitamente
Carregando comentários...