Questão
Q107648
Prova: Concurso Ministério da Educação (MEC) - Atividades Técnicas de Complexidade Gerencial, de Tecnologia da Informação e Engenharia Sênior Área Arquiteto de Sistema - Centro de Seleção e de Promoção de Eventos UnB (CESPE) do ano 2015
•
Ministério da Educação (MEC)
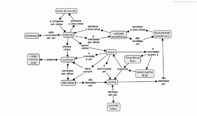
A figura apresentada ilustra um modelo contendo conceitos...

A figura apresentada ilustra um modelo contendo conceitos operados no domínio de organizações que trabalham, por exemplo, com escolas, currículos, disciplinas e alunos. Considerando essas informações, bem como os conceitos de arquitetura OLAP, modelo relacional e normalização de dados, julgue os itens que se seguem.
Em um modelo de dados relacional lógico e normalizado até a terceira forma normal, desenvolvido para suportar o processamento de transações online aderente ao modelo conceitual apresentado, as tabelas que armazenam informações sobre a frequência e o desempenho finais de um aluno não podem conter atributos da entidade turma que possuam dependência funcional da chave primária de turma.Comentários
Faça login para participar da discussão.
Cadastre-se Gratuitamente
Carregando comentários...